BML

検査項目検索

研究検査

検査項目名称 CYP2C19 2項目セット
コード 09217
統一コード
検体必要量(mL)容器 / 保存
血液 2.0 (EDTA2K加血)
B-30
採取条件・提出条件 / 備考 報告形式:*1/*1,*1/*2,*1/*3,*2/*2,*2/*3,*3/*3

所要日数 3~10
検査方法 PCR-Invader法
基準値
実施料 / 判断料

BML Information

PDF

PDF

(注)PDFファイルの内容は配信当時の情報です。

容器画像

補足情報

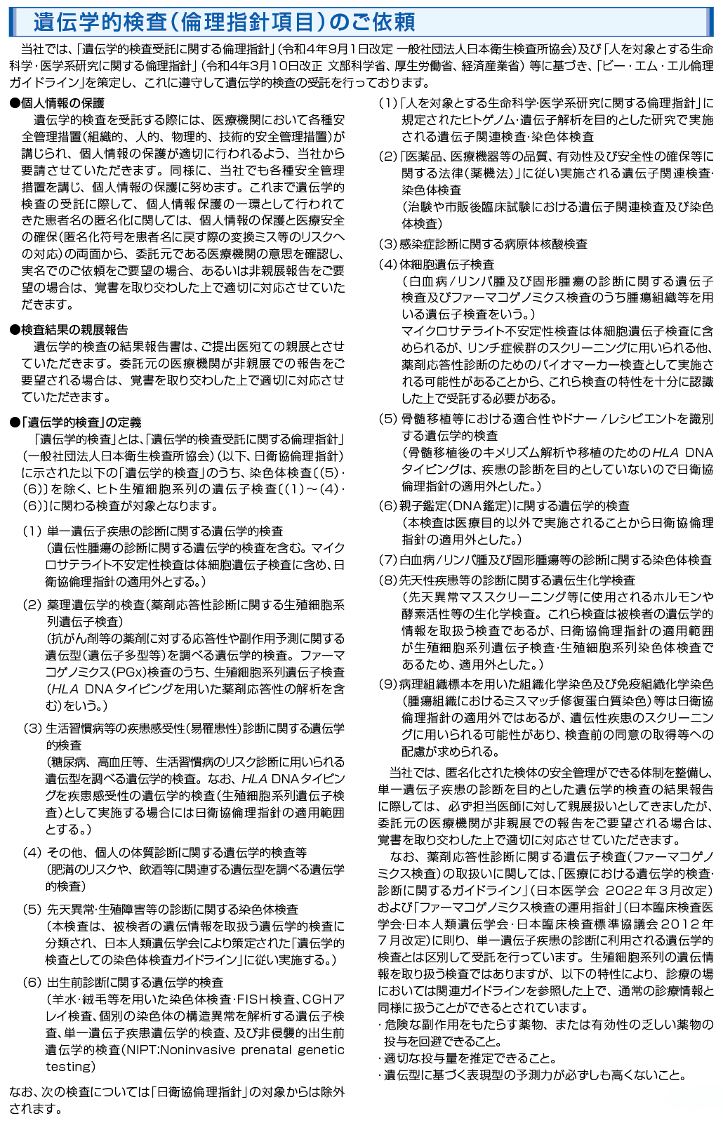
◆ファーマコゲノミクス(PGx)検査のご依頼については、遺伝学的検査(倫理指針項目)のご依頼(補足情報)をご参照ください。



ページトップへ戻る

前画面に戻る

検査項目検索TOPへ戻る

Copyright© BML,INC All Rights Reserved.